中国明年元旦实施《未成年人网络保护条例》

0:00 / 0:00

中国总理李强日前签署了国务院令,公布了《未成年人网络保护条例》。这一7章60条的条例将从明年元旦开始正式实施。

用行政手段不断立条例,“对自由的限制就越来越多”

现居加州湾区的709维权律师陈泰和表示,在中国的法律体系中,中国国务院制定的行政法规也属于法律的一部分:“国务院随时可以立这些法规,除非认为有全国人大的法律跟它冲突,然后它的法规的效力不及全国人大的效力高。它走行政的快,它走全国人大太慢了,装样子它也装的太复杂了,所以说它行政方面就自己决定了。”

这一条例中,就提升未成年人网络素养、网络欺凌、预防和干预未成年人沉迷网络、保护未成年人信息等问题做出了规定。不过,在其中也有不少与中国官方意识形态有关的内容。例如,该条例的第二十一条就表示:“国家鼓励和支持制作、复制、发布、传播弘扬社会主义核心价值观和社会主义先进文化、革命文化、中华优秀传统文化,铸牢中华民族共同体意识,培养未成年人家国情怀和良好品德,引导未成年人养成良好生活习惯和行为习惯等的网络信息,营造有利于未成年人健康成长的清朗网络空间和良好网络生态。”

陈泰和表示,中国的专制传统流传下来的行政体系,导致了一个法律越来越多、“头脑来决定脚”的情况。他说:“中国的法律,在国务院立了法之后,其实大家都要执行,除非你全国人大法律把它推翻。这样的话就是说使得中国的法律就越来越多,对自由的限制就越来越多。所以说你看中国的法律现在多得简直就让你无所适从。”

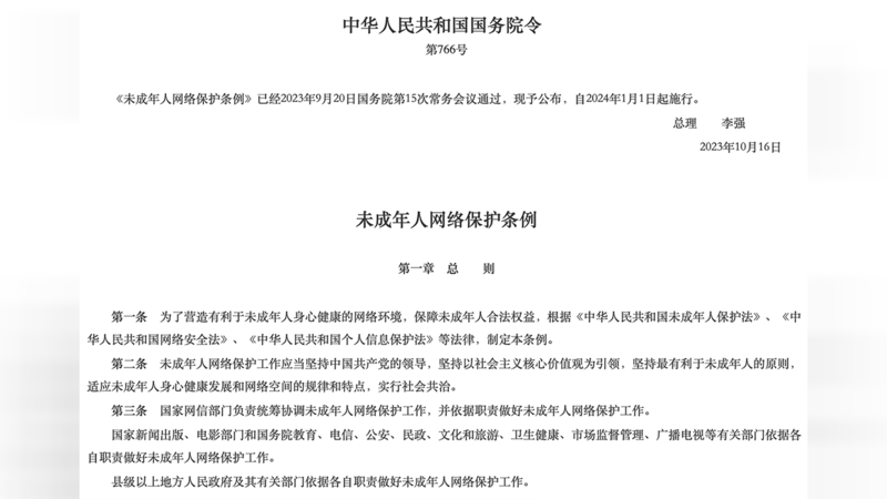
中国《未成年人网络保护条例》截图(中国政府网)
中国《未成年人网络保护条例》截图(中国政府网)

学者观点:条例的问题在解释和执法层面上

此外,条例的第二十二条表示:“任何组织和个人不得制作、复制、发布、传播含有宣扬淫秽、色情、暴力、邪教、迷信、赌博、引诱自残自杀、恐怖主义、分裂主义、极端主义等危害未成年人身心健康内容的网络信息。”而条例当中对于邪教、分裂主义、极端主义等词汇的具体定义,则没有进行详细规定。

旅美学者吴祚来认为,这一条例存在的问题不在字面上,而是在解释和执法的层面上。他以该条例第二十二条谈到的“邪教”为例进行了说明:“很多宗教的内容,只要他有这样一个口袋,在其他很多国家是可以宣传的,在中国很有可能就只有爱党爱国才可以被大张旗鼓的宣传。”

这个条例中也作出规定,要求未成年人实名上网。条例的第三十一条表示:“网络服务提供者为未成年人提供信息发布、即时通讯等服务的,应当依法要求未成年人或者其监护人提供未成年人真实身份信息。未成年人或者其监护人不提供未成年人真实身份信息的,网络服务提供者不得为未成年人提供相关服务。”“网络直播服务提供者应当建立网络直播发布者真实身份信息动态核验机制,不得向不符合法律规定情形的未成年人用户提供网络直播发布服务。”

吴祚来表示,在美国许多软件的使用都需要未成年人提供年龄。但他也表示,中国当局目前这种公布条例要求未成年人实名上网的说法,会造成的后果是:“中共现在他制定了法律之后,他就能够利用这个东西进行罚款,能够给别人治罪。执法或解释法律是最重要的,从国务院的条例上基本看不出问题。”

这一条例的全文,于10月24日在中国政府网站上正式公布。此前,它已经在9月20日的中国国务院常务会议上获得了通过。

记者:孙诚 责编:嘉远 网编:洪伟